本书为建筑结构平面整体设计方法的创建者山东大学陈青来教授对11G101-3标准设计中的制图规则和构造详图进行的原创解读。
本书基于结构科学理论和国家规范,对11G101-3各类基础的制图规则和构造详图进行了深度分析。本解读的特色,系以科学论点、真实论据、客观论证解读平法规则和构造原理,同时重点揭示和批判图集中的伪科学概念和构造谬误。阅读本书,可加深理解平法各类基础制图规则和构造设计的理论和实践依据,显著提高鉴别伪科学及伪构造的能力;能更熟练地应用平法各类基础制图规则和构造,有效提升自身技术水平。本书可供建筑结构设计、施工、造价、监理等专业人员阅读及在具体工程项目中直接应用,并可供土木工程专业本科生和研究生学习参考。
编辑推荐
图书简介
本书为建筑结构平面整体设计方法的创建者山东大学陈青来教授对11G101-3标准设计中的制图规则和构造详图进行的原创解读。
本书基于结构科学理论和国家规范,对11G101-3各类基础的制图规则和构造详图进行了深度分析。本解读的特色,系以科学论点、真实论据、客观论证解读平法规则和构造原理,同时重点揭示和批判图集中的伪科学概念和构造谬误。阅读本书,可加深理解平法各类基础制图规则和构造设计的理论和实践依据,显著提高鉴别伪科学及伪构造的能力;能更熟练地应用平法各类基础制图规则和构造,有效提升自身技术水平。本书可供建筑结构设计、施工、造价、监理等专业人员阅读及在具体工程项目中直接应用,并可供土木工程专业本科生和研究生学习参考。
本书基于结构科学理论和国家规范,对11G101-3各类基础的制图规则和构造详图进行了深度分析。本解读的特色,系以科学论点、真实论据、客观论证解读平法规则和构造原理,同时重点揭示和批判图集中的伪科学概念和构造谬误。阅读本书,可加深理解平法各类基础制图规则和构造设计的理论和实践依据,显著提高鉴别伪科学及伪构造的能力;能更熟练地应用平法各类基础制图规则和构造,有效提升自身技术水平。本书可供建筑结构设计、施工、造价、监理等专业人员阅读及在具体工程项目中直接应用,并可供土木工程专业本科生和研究生学习参考。
图书目录
第一部分 平法制图规则总则解读
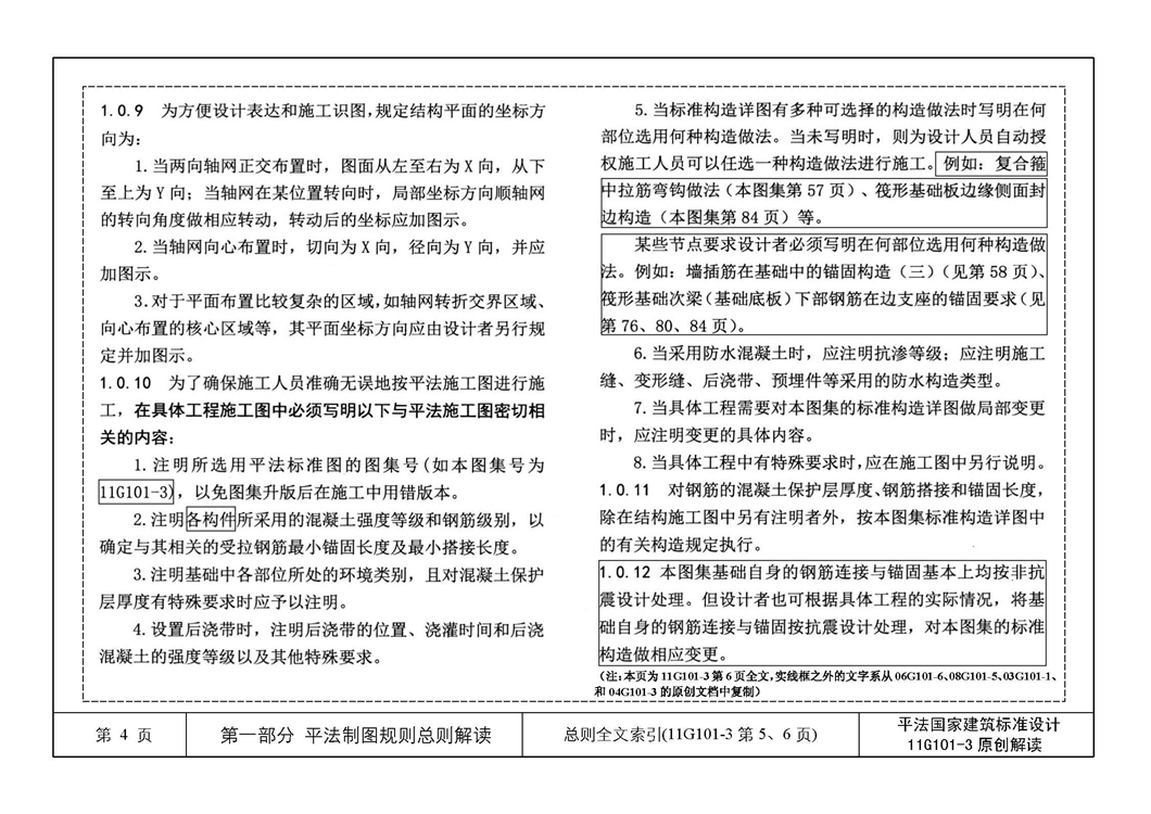
总则全文索引(11G101-3第5、6页)
第二部分 独立基础平法施工图制图规则解读
独立基础平法施工图制图规则全文索引(11G101-3第7~20页)
第三部分 条形基础平法施工图制图规则解读
条形基础平法施工图制图规则全文索引(11G101-3第21~29页)
第四部分 梁板式筏形基础平法施工图制图规则解读
梁板式筏形基础平法施工图制图规则全文索引(11G101-3第30~37页)
第五部分 平板式筏形基础平法施工图制图规则解读
平板式筏形基础平法施工图制图规则全文索引(11G101-3第38~43页)
第六部分 桩基承台平法施工图制图规则解读
桩基承台平法施工图制图规则全文索引(11G101-3第44~49页)
第七部分 基础相关构造制图规则解读
基础相关构造平法施工图制图规则全文索引(11G101-3第50~53页)
第八部分 通用综合构造解读
受拉钢筋基本锚固长度lab、 labE,受拉钢筋锚固长度la、抗震锚固长度laE,受拉钢筋锚固长度修正系数a全文索引(11G101-3第54页)
混凝土结构的环境类别,混凝土保护层的最小厚度, 纵向受力钢筋搭接区箍筋构造全文索引(11G101-3第55页)
纵向钢筋弯钩与机械锚固形式,纵向受拉钢筋绑扎搭接长度ll、llE全文索引(11G101-3第56页)
封闭箍筋及拉筋弯钩构造,基础梁箍筋复合方式,非接触纵向钢筋搭接构造全文索引(11G101-3第57页)
墙插筋在基础中的锚固全文索引(11G101-3第58页)
柱插筋在基础中的锚固全文索引(11G101-3第59页)
第九部分 独立基础构造解读
独立基础DJJ、DJP、BJJ、BJP底板配筋构造全文索引(11G101-3第60页)
双柱普通独立基础配筋构造全文索引(11G101-3第61页)
设置基础梁的双柱普通独立基础配筋构造全文索引(11G101-3第62页)
独立基础底板配筋长度减短10%构造全文索引(11G101-3第63页)
杯口和双杯口独立基础构造全文索引(11G101-3第64页)
高杯口独立基础杯壁和基础短柱配筋构造全文索引(11G101-3第65页)
双高杯口独立基础杯壁和基础短柱配筋构造全文索引(11G101-3第66页)
单柱普通独立深基础短柱配筋构造全文索引(11G101-3第67页)
双柱普通独立深基础短柱配筋构造全文索引(11G101-3第68页)
第十部分 条形基础底板构造解读
条形基础底板TJBP和TJBJ配筋构造全文索引(11G101-3第69页)
条形基础板底不平构造,条形基础无交接底板端部构造,条形基础底板配筋长度减短10%构造全文索引(11G101-3第70页)
第十一部分 基础梁构造解读(条形基础与梁板式筏形基础)
基础梁JL纵向钢筋与箍筋构造,附加箍筋构造,附加(反扣)吊筋构造全文索引(11G101-3第71页)
基础梁JL配置两种箍筋构造,基础梁JL竖向加腋钢筋构造全文索引(11G101-3第72页)
基础梁JL端部与外伸部位钢筋构造,基础梁侧面构造纵筋和拉筋全文索引(11G101-3第73页)
基础梁JL梁底不平和变截面部位钢筋构造全文索引(11G101-3第74页)
基础梁JL与柱结合部侧腋构造全文索引(11G101-3第75页)
基础次梁JCL纵向钢筋与箍筋构造,基础次梁JCL端部外伸部位钢筋构造全文索引(11G101-3第76页)
基础次梁JCL竖向加腋钢筋构造,基础次梁JCL配置两种箍筋构造全文索引(11G101-3第77页)
基础次梁JCL梁底不平和变截面部位钢筋构造全文索引(11G101-3第78页)
第十二部分 筏形基础底板构造解读(梁板式与平板式筏形基础)
梁板式筏形基础平板LPB钢筋构造全文索引(11G101-3第79页)
梁板式筏形基础平板LPB端部与外伸部位钢筋构造,梁板式筏形基础平板LPB变截面部位钢筋构造全文索引(11G101-3第80页)
平板式筏基柱下板带ZXB与跨中板带KZB 纵向钢筋构造全文索引(11G101-3第81页)
平板式筏形基础平板BPB钢筋构造全文索引(11G101-3第82页)
平板式筏形基础平板(ZXB、KZB、BPB)变截面部位钢筋构造全文索引(11G101-3第83页)
平板式筏形基础平板(ZXB、KZB、BPB)端部与外伸部位钢筋构造全文索引(11G101-3第84页)
第十三部分 桩基承台与承台梁构造解读
矩形承台CTJ和CTP配筋构造,桩顶纵筋在承台内的锚固构造全文索引(11G101-3第85页)
等边三桩承台CTJ配筋构造全文索引(11G101-3第86页)
等腰三桩承台CTJ配筋构造全文索引(11G101-3第87页)
六边形承台CTJ配筋构造全文索引(11G101-3第88页)
六边形承台CTJ配筋构造全文索引(11G101-3第89页)
墙下单排桩承台CTL配筋构造全文索引(11G101-3第90页)
墙下双排桩承台CTL配筋构造全文索引(11G101-3第91页)
第十四部分 基础连梁等其他构造解读
基础联系梁配筋构造全文索引(11G101-3第92页)
基础底板后浇带HJD构造,基础梁后浇带HJD构造全文索引(11G101-3第93页)
后浇带HJD下抗水压垫层构造,后浇带HJD超前止水构造,基坑JK构造全文索引(11G101-3第94页)
上柱墩SZD构造(棱台与棱柱形)全文索引(11G101-3第95页)
下柱墩XZD构造(倒棱台与倒棱柱形)全文索引(11G101-3第96页)
防水底板JB与各类基础的连接构造全文索引(11G101-3第97页)
窗景墙CJQ配筋构造全文索引(11G101-3第98页)
总则全文索引(11G101-3第5、6页)
第二部分 独立基础平法施工图制图规则解读
独立基础平法施工图制图规则全文索引(11G101-3第7~20页)
第三部分 条形基础平法施工图制图规则解读
条形基础平法施工图制图规则全文索引(11G101-3第21~29页)
第四部分 梁板式筏形基础平法施工图制图规则解读
梁板式筏形基础平法施工图制图规则全文索引(11G101-3第30~37页)
第五部分 平板式筏形基础平法施工图制图规则解读
平板式筏形基础平法施工图制图规则全文索引(11G101-3第38~43页)
第六部分 桩基承台平法施工图制图规则解读
桩基承台平法施工图制图规则全文索引(11G101-3第44~49页)
第七部分 基础相关构造制图规则解读
基础相关构造平法施工图制图规则全文索引(11G101-3第50~53页)
第八部分 通用综合构造解读
受拉钢筋基本锚固长度lab、 labE,受拉钢筋锚固长度la、抗震锚固长度laE,受拉钢筋锚固长度修正系数a全文索引(11G101-3第54页)
混凝土结构的环境类别,混凝土保护层的最小厚度, 纵向受力钢筋搭接区箍筋构造全文索引(11G101-3第55页)
纵向钢筋弯钩与机械锚固形式,纵向受拉钢筋绑扎搭接长度ll、llE全文索引(11G101-3第56页)
封闭箍筋及拉筋弯钩构造,基础梁箍筋复合方式,非接触纵向钢筋搭接构造全文索引(11G101-3第57页)
墙插筋在基础中的锚固全文索引(11G101-3第58页)
柱插筋在基础中的锚固全文索引(11G101-3第59页)
第九部分 独立基础构造解读
独立基础DJJ、DJP、BJJ、BJP底板配筋构造全文索引(11G101-3第60页)
双柱普通独立基础配筋构造全文索引(11G101-3第61页)
设置基础梁的双柱普通独立基础配筋构造全文索引(11G101-3第62页)
独立基础底板配筋长度减短10%构造全文索引(11G101-3第63页)
杯口和双杯口独立基础构造全文索引(11G101-3第64页)
高杯口独立基础杯壁和基础短柱配筋构造全文索引(11G101-3第65页)
双高杯口独立基础杯壁和基础短柱配筋构造全文索引(11G101-3第66页)
单柱普通独立深基础短柱配筋构造全文索引(11G101-3第67页)
双柱普通独立深基础短柱配筋构造全文索引(11G101-3第68页)
第十部分 条形基础底板构造解读
条形基础底板TJBP和TJBJ配筋构造全文索引(11G101-3第69页)
条形基础板底不平构造,条形基础无交接底板端部构造,条形基础底板配筋长度减短10%构造全文索引(11G101-3第70页)
第十一部分 基础梁构造解读(条形基础与梁板式筏形基础)
基础梁JL纵向钢筋与箍筋构造,附加箍筋构造,附加(反扣)吊筋构造全文索引(11G101-3第71页)
基础梁JL配置两种箍筋构造,基础梁JL竖向加腋钢筋构造全文索引(11G101-3第72页)
基础梁JL端部与外伸部位钢筋构造,基础梁侧面构造纵筋和拉筋全文索引(11G101-3第73页)
基础梁JL梁底不平和变截面部位钢筋构造全文索引(11G101-3第74页)
基础梁JL与柱结合部侧腋构造全文索引(11G101-3第75页)
基础次梁JCL纵向钢筋与箍筋构造,基础次梁JCL端部外伸部位钢筋构造全文索引(11G101-3第76页)
基础次梁JCL竖向加腋钢筋构造,基础次梁JCL配置两种箍筋构造全文索引(11G101-3第77页)
基础次梁JCL梁底不平和变截面部位钢筋构造全文索引(11G101-3第78页)
第十二部分 筏形基础底板构造解读(梁板式与平板式筏形基础)
梁板式筏形基础平板LPB钢筋构造全文索引(11G101-3第79页)
梁板式筏形基础平板LPB端部与外伸部位钢筋构造,梁板式筏形基础平板LPB变截面部位钢筋构造全文索引(11G101-3第80页)
平板式筏基柱下板带ZXB与跨中板带KZB 纵向钢筋构造全文索引(11G101-3第81页)
平板式筏形基础平板BPB钢筋构造全文索引(11G101-3第82页)
平板式筏形基础平板(ZXB、KZB、BPB)变截面部位钢筋构造全文索引(11G101-3第83页)
平板式筏形基础平板(ZXB、KZB、BPB)端部与外伸部位钢筋构造全文索引(11G101-3第84页)
第十三部分 桩基承台与承台梁构造解读
矩形承台CTJ和CTP配筋构造,桩顶纵筋在承台内的锚固构造全文索引(11G101-3第85页)
等边三桩承台CTJ配筋构造全文索引(11G101-3第86页)
等腰三桩承台CTJ配筋构造全文索引(11G101-3第87页)
六边形承台CTJ配筋构造全文索引(11G101-3第88页)
六边形承台CTJ配筋构造全文索引(11G101-3第89页)
墙下单排桩承台CTL配筋构造全文索引(11G101-3第90页)
墙下双排桩承台CTL配筋构造全文索引(11G101-3第91页)
第十四部分 基础连梁等其他构造解读
基础联系梁配筋构造全文索引(11G101-3第92页)
基础底板后浇带HJD构造,基础梁后浇带HJD构造全文索引(11G101-3第93页)
后浇带HJD下抗水压垫层构造,后浇带HJD超前止水构造,基坑JK构造全文索引(11G101-3第94页)
上柱墩SZD构造(棱台与棱柱形)全文索引(11G101-3第95页)
下柱墩XZD构造(倒棱台与倒棱柱形)全文索引(11G101-3第96页)
防水底板JB与各类基础的连接构造全文索引(11G101-3第97页)
窗景墙CJQ配筋构造全文索引(11G101-3第98页)








